2025.04.16
好体育综合app下载筑工
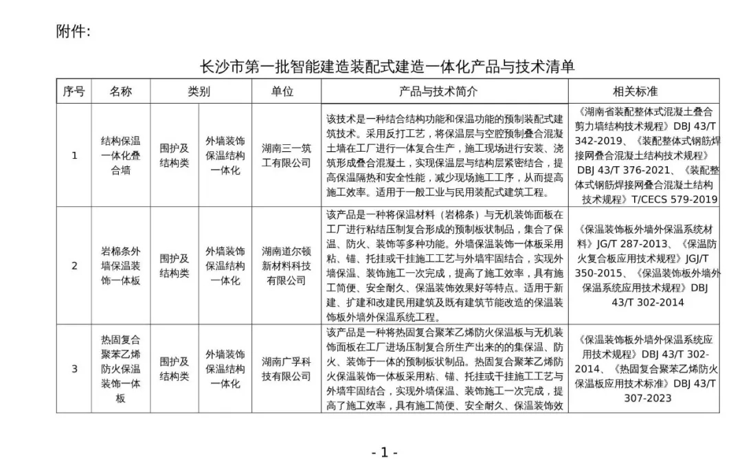
为加快建设现代化产业体系,加强建筑系统性与集成化建造,完善以一体化为核心的新型建筑工业化技术产品体系,打造智能建造装配式部品部件供应链,推广装配化装修的应用,推动[(BIM+M)+EPC]的新型建造方式和管理模式落地,助力行业提质降本增效,长沙市住房和城乡建设局确定将“结构保温一体化叠合墙”等39项产品与技术列入《长沙市第一批智能建造装配式建造一体化产品与技术清单》,并予以发布。
在该清单中,好体育综合app下载筑工SPCS结构保温一体化叠合墙在围护及结构类类别中位列第一。这是继2024年好体育综合app下载筑工4项技术入选长沙市智能建造领域新型实用技术清单后,好体育综合app下载筑工智能建造技术再次获得地方政府官方权威认证,彰显了好体育综合app下载筑工在建筑工业化领域的技术领导地位。作为智能建造技术先行者,好体育综合app下载筑工正通过持续迭代“技术·装备·云平台”,为传统建筑业向工业化、数字化方向转型提供核心驱动力。



SPCS结构保温一体叠合墙是一种采用反打工艺,将保温层与叠合混凝土墙在工厂进行复合的墙体系统,保温层外侧为保温反打后抹灰。现阶段我国使用的外墙保温技术主要包括外墙外保温技术、外墙内保温技术以夹芯保温技术,其中夹芯保温成本较高,有翘曲风险,传统构造技术有易开裂、易脱落、实际使用寿命有限、施工繁琐等诸多弊病 。随着消防要求、节能要求的不断提高,鼓励发展保温结构装饰一体化技术的相关政策不断出台。预制类结构保温一体化外墙以其优良的性能、建筑同寿命、安全可靠、施工方便等优点,将成为全面推进节能建筑墙体保温工程技术研究的主导方向和必然趋势。

SPCS结构保温一体叠合墙构造
SPCS结构保温一体叠合墙具有如下优势:
1. 保温自防火
保温层采用不燃材料、憎水防潮,可免去沉重的混凝土叶板,大幅简化构造,降低成本。
2. 施工快捷
一次成型,减少现场保温后贴工作,且最外侧表面平整度高,可实现装饰层薄抹灰甚至免抹灰。
3.质量好更安全
保温层与围护/结构墙在工厂集成复合,取消现场人工涂抹粘接剂和保温打孔的工序,质量更可控,避免了保温脱落的安全风险。
4.适应性强
适用于全国地区,重点推荐京津冀、陕西、山西、河南、山东等严寒、寒冷气候区以及湖南等鼓励应用外墙外保温地区。我司已根据全国主要区域,结合本地材料形成多种区域化解决方案。
该产品根据防火、保温要求和项目特点,在工厂将保温层与SPCS空腔预制墙一体化生产,可简化工厂生产和现场操作,实现结构、保温、防火、装饰一体化,保温与建筑同寿命,融合结构承重与建筑保温双重功能,实现“结构安全成本优,绿色智慧好快省”。好体育综合app下载筑工将持续为智能建造提供技术·装备·云平台,助力"双碳"目标实现与行业转型升级。
0条评论